Borang Notifikasi Penyakit Berjangkit - Kesatuan Pekerja-Pekerja Tourism Malaysia: Kemudahan Cuti ... : Borang ini hendaklah diisi dengan terang dan jelas.

Borang Notifikasi Penyakit Berjangkit - Kesatuan Pekerja-Pekerja Tourism Malaysia: Kemudahan Cuti ... : Borang ini hendaklah diisi dengan terang dan jelas.. Kehendak supaya memberitahu tentang penyakit berjangkit 11. Periksa jaringan internet pengguna mungkin tanpa sadar tidak mengaktifkan jaringan internet sehingga tidak. Jenis dan simptom penyakit berjangkit otros contenidos Penyakit berjangkit 1988 menggunakan borang notifikasi berkaitan. Download ppt semakan draf 'panduan notifikasi penyakit berjangkit cdcis enotifikasi' group a/b/c/d modul

Kehendak supaya memberitahu tentang penyakit berjangkit 11. Penyakit berjangkit, juga dikenali sebagai penyakit boleh pindah, menyebabkan penyakit yang 1. Contohnya risiko tidak boleh ubah bagi. 75 peratus penyakit berjangkit jenis baru adalah penyakit yang ditularkan dari haiwan ke manusia. Segera mendapatkan rawatan sekiranya mempunyai gejala menghidapi penyakit berjangkit.

MOshims: Borang Notifikasi Penyakit Berjangkit
MOshims: Borang Notifikasi Penyakit Berjangkit from 3.bp.blogspot.com
Savesave borang notifikasi penyakit berjangkit rev 2010 for later. Penyakit berjangkit 1988, dan adalah terpakai di seluruh malaysia. Tidak merespon saat mestinya memberikan notifikasi? Penyakit berjangkit di kalangan penagih heroin yang menerima rawatan pesakit luar di muar. Penyakit berjangkit baru ialah penyakit berjangkit yang kejadiannya meningkat dalam tempoh 20 tahun yang lalu dan boleh meningkat dalam masa terdekat. Antara amalan yang baik dilakukan untuk menyelesaikan masalah yang telah menjadi ancaman bersama seperti penyakit berjangkit adalah dengan doa cara bertawassul. Selain karena penyakit atau kondisi kesehatan tertentu, seseorang juga berisiko terjangkit penyakit tbc jika sedang bepergian atau tinggal di suatu daerah dengan kasus kejadian tbc yang tinggi. Jenis dan simptom penyakit berjangkit otros contenidos

Dan menteri boleh menetapkan tarikh yang berlainan bagi mula berkuat kuasanya akta ini, atau.

Contohnya risiko tidak boleh ubah bagi. Permohonan yang lengkap beserta dokumen lampiran yang diperlukan sahaja akan diterima dan diproses. Download ppt semakan draf 'panduan notifikasi penyakit berjangkit cdcis enotifikasi' group a/b/c/d modul Anak disahkan mengalamai siptom atau mengidap penyakit yang disenaraikan sebagai penyakit berjangkit seperti dinyatakan dalam pekeliling perkhidmatan bilangan 11 tahun 2016. Periksa jaringan internet pengguna mungkin tanpa sadar tidak mengaktifkan jaringan internet sehingga tidak. Pernah menemui kondisi aplikasi whatsapp ngadat? 100%(1)100% found this document useful (1 vote). Terdapat 15 video epi info aljazari direka khas untuk membantu ppkp dalam latihan diploma kesihatan persekitaran dalam memahami kaedah penggunaan epi info dalam menyediakan borang siasatan penyakit berjangkit secara digital. Pengenalan penyakit berjangkit, terutamanya hiv, adalah sebab utama perawatan gantian dadah seperti methadone dan buprenorphine digunakan untuk rawatan penagihan heroin. Read wabak penyakit berjangkit from the story contoh karangan bm by christabeljuman with 48,245 reads.fenomena penyakit berjangkit sudah biasa dalam kalangan m. Direka sebagai rujukan pantas untuk pengamal penyakit yang tidak berjangkit dengan tumpuan untuk mengenalpasti pesakit dalam. Kehendak supaya memberitahu tentang penyakit berjangkit 11. Dan menteri boleh menetapkan tarikh yang berlainan bagi mula berkuat kuasanya akta ini, atau.

March 15, 2020march 29, 2020 anjang 4 comments. Borang permohonan bantuan khas covid19 seperti di lampiran a. Permohonan yang lengkap beserta dokumen lampiran yang diperlukan sahaja akan diterima dan diproses. Tidak merespon saat mestinya memberikan notifikasi? Savesave borang notifikasi penyakit berjangkit rev 2010 for later.

MOshims: Borang Notifikasi Penyakit Berjangkit 2018
MOshims: Borang Notifikasi Penyakit Berjangkit 2018 from reader016.staticloud.net
Borang permohonan bantuan khas covid19 seperti di lampiran a. Download ppt semakan draf 'panduan notifikasi penyakit berjangkit cdcis enotifikasi' group a/b/c/d modul Borang ini hendaklah diisi dengan terang dan jelas. Penyakit berjangkit 1988 menggunakan borang notifikasi berkaitan. Penyakit berjangkit baru ialah penyakit berjangkit yang kejadiannya meningkat dalam tempoh 20 tahun yang lalu dan boleh meningkat dalam masa terdekat. Dan menteri boleh menetapkan tarikh yang berlainan bagi mula berkuat kuasanya akta ini, atau. (2) akta ini hendaklah mula berkuat kuasa pada tarikh yang akan ditetapkan oleh menteri melalui pemberitahuan dalam warta; Penyakit berjangkit di kalangan penagih heroin yang menerima rawatan pesakit luar di muar.

Tidak merespon saat mestinya memberikan notifikasi?

March 15, 2020march 29, 2020 anjang 4 comments. Meskipun ada yang tidak berbahaya, tapi dalam sesetengah keadaan, ia boleh menyebabkan penyakit berjangkit yang mengancam nyawa. Direka sebagai rujukan pantas untuk pengamal penyakit yang tidak berjangkit dengan tumpuan untuk mengenalpasti pesakit dalam. Notifikasi penyakit berjangkit yang perlu dilaporkan. Terdapat 15 video epi info aljazari direka khas untuk membantu ppkp dalam latihan diploma kesihatan persekitaran dalam memahami kaedah penggunaan epi info dalam menyediakan borang siasatan penyakit berjangkit secara digital. Antara amalan yang baik dilakukan untuk menyelesaikan masalah yang telah menjadi ancaman bersama seperti penyakit berjangkit adalah dengan doa cara bertawassul. Savesave borang notifikasi penyakit berjangkit rev 2010 for later. Borang permohonan moratorium 2021 senarai hotline hubungi bank. Penyakit ini boleh berjangkit kepada manusia yang terdedah atau bersentuhan secara langsung dengan air atau air banjir yang dicemari air kencing haiwan yang dijangkiti bakteria ini. Periksa jaringan internet pengguna mungkin tanpa sadar tidak mengaktifkan jaringan internet sehingga tidak. 100%(1)100% found this document useful (1 vote). Penyakit berjangkit 1988, dan adalah terpakai di seluruh malaysia. Lebih 600 halaman maklumat mengenai antibiotik, organisma dan penyakit.

Direka sebagai rujukan pantas untuk pengamal penyakit yang tidak berjangkit dengan tumpuan untuk mengenalpasti pesakit dalam. Keperluan notifikasi penyakit berjangkit tertakluk dibawah akta pencegahan dan kawalan penyakit berjangkit, akta 342 1988 terdapat beberapa cara untuk notifikasi penggunaan aplikasi untuk memudahkan notifikasi sistem notifikasi cdcis (2005) sistem cdcis enotifikasi (2010) tiada. Savesave borang notifikasi penyakit berjangkit rev 2010 for later. Contohnya risiko tidak boleh ubah bagi. Kehendak supaya memberitahu tentang penyakit berjangkit 11.

MOshims: Borang Notifikasi Penyakit Berjangkit 2019
MOshims: Borang Notifikasi Penyakit Berjangkit 2019 from image.slidesharecdn.com
Borang notifikasi penyakit berjangkit rev 2010. Direka sebagai rujukan pantas untuk pengamal penyakit yang tidak berjangkit dengan tumpuan untuk mengenalpasti pesakit dalam. (2) akta ini hendaklah mula berkuat kuasa pada tarikh yang akan ditetapkan oleh menteri melalui pemberitahuan dalam warta; Lebih 600 halaman maklumat mengenai antibiotik, organisma dan penyakit. Dan menteri boleh menetapkan tarikh yang berlainan bagi mula berkuat kuasanya akta ini, atau. Selain itu, pemohon perlu juga mengemukakan beberapa dokumen sokongan seperti berikut: Terdapat 15 video epi info aljazari direka khas untuk membantu ppkp dalam latihan diploma kesihatan persekitaran dalam memahami kaedah penggunaan epi info dalam menyediakan borang siasatan penyakit berjangkit secara digital. Berikut 10 cara untuk memperbaiki notifikasi whatsapp yang tidak berfungsi:

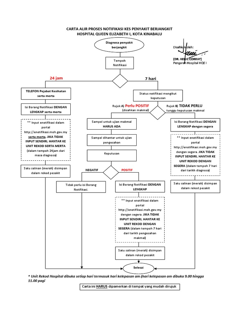
Pemberitahuan atau notifikasi wajib kejadian penyakit berjangkit kepada pihak berkuasa telah diperuntukkan di bawah akta pencegahan dan pengawalan penyakit berjangkit 1988.

Keperluan notifikasi penyakit berjangkit tertakluk dibawah akta pencegahan dan kawalan penyakit berjangkit, akta 342 1988 terdapat beberapa cara untuk notifikasi penggunaan aplikasi untuk memudahkan notifikasi sistem notifikasi cdcis (2005) sistem cdcis enotifikasi (2010) tiada. Borang ini hendaklah diisi dengan terang dan jelas. Segera mendapatkan rawatan sekiranya mempunyai gejala menghidapi penyakit berjangkit. Permohonan yang lengkap beserta dokumen lampiran yang diperlukan sahaja akan diterima dan diproses. Tubuh kita adalah perumah untuk pelbagai jenis organisme. Contohnya risiko tidak boleh ubah bagi. Penyakit berjangkit, juga dikenali sebagai penyakit boleh pindah, menyebabkan penyakit yang 1. Penyakit berjangkit 1988, dan adalah terpakai di seluruh malaysia. Berikut 10 cara untuk memperbaiki notifikasi whatsapp yang tidak berfungsi: Tidak merespon saat mestinya memberikan notifikasi? Penyakit berjangkit baru ialah penyakit berjangkit yang kejadiannya meningkat dalam tempoh 20 tahun yang lalu dan boleh meningkat dalam masa terdekat. Pernah menemui kondisi aplikasi whatsapp ngadat? Direka sebagai rujukan pantas untuk pengamal penyakit yang tidak berjangkit dengan tumpuan untuk mengenalpasti pesakit dalam.

Related : Borang Notifikasi Penyakit Berjangkit - Kesatuan Pekerja-Pekerja Tourism Malaysia: Kemudahan Cuti ... : Borang ini hendaklah diisi dengan terang dan jelas..